Konfigurator systemu rozdziału energii
univers N HC do 1600 A
Czy wiesz, jak w programie do projektowania rozdzielnic Hagercad zaprojektować system do rozdziału energii univers N HC?
Czym jest konfigurator systemu rozdziału energii univers N HC?
Nasz autorski program do projektowania rozdzielnic, Hagercad, w wersji 6 uzyskał nową funkcję. Jest to narzędzie do szybszego i bardziej intuicyjnego projektowania systemu univers N HC do 1600 A.
Działanie konfiguratora docenią przede wszystkim producenci zestawów rozdzielczych, ponieważ pozwala on skonfigurować parametry sieci elektrycznej, główne funkcje całego zestawu rozdzielczego oraz poszczególne pola funkcjonalne, a na koniec, jednym „kliknięciem”, uzupełnić, w sposób automatyczny, brakujące ściany, łączniki i inne elementy uzupełniające.
Projektowanie systemu rozdziału energii univers N HC krok po kroku
Projektowanie i konfigurowanie zestawu univers N HC przebiega w kilku krokach:
1. Tworzenie układu zasilania:
a. Wybór typu głównego wejścia (zasilania),
b. Parametry wejścia lub wejść (zasilań).
2. Konfigurator – właściwości ogólne.
3. Konfigurator - rodzina univers – wybór rodzaju pola.
4. Konfigurator – parametryzacja pola univers.
5. Automatyczne uzupełnienie.
Tworzenie układu zasilania, czyli określenie parametrów źródeł zasilania następuje w 3 lub 4 krokach, w zależności od wybranego układu sieci. Wchodząc, w programie Hagercad 6, w moduł Obudowa otwiera się okno „Asystent tworzenia lokalizacji”, ponieważ w projekcie możemy mieć kilka lokalizacji, obiektów gdzie mogą być umieszczone nasze zestawy rozdzielcze. Z listy rozwijanej wybieramy univers N HC i przechodzimy do wyboru typu głównego wejścia. To funkcja standardowa dla Hagercad’a, która pozwala nam wybrać rodzaj zasilania między transformatorem, generatorem, zasilaniem z projektu lub z poza projektu. Możemy dodać również drugie zasilanie podstawowe lub rezerwowe oraz określić liczbę mostów szynowych. Kolejne okna to określenie parametrów elektrycznych wybranych zasilań.




Następnie pojawia się pierwsze okna Konfiguratora univers. Tutaj mamy pokazane parametry sieci elektrycznej, umiejscowienie głównego mostu szynowego i kierunki wprowadzanych kabli i przewodów. Właściwości mechaniczne naszej obudowy, takie jak przepusty kablowe, IP, głębokość, wysokość cokołu oraz rodzaj drzwi, zamków i umiejscowienie zawiasów.
Jeżeli stwierdzimy, że nasze parametry elektryczne wymagają korekty, to wystarczy zamknąć okno Konfiguratora. Będąc nadal w module Obudowa, bez przełączania się na moduł Schemat, możemy z zakładki Narzędzia wejść bezpośrednio w funkcję Modyfikuj wejście. Ta dodatkowa funkcja została dodana w wersji 6 programu Hagercad i przyspiesza pracę nad projektem zestawu rozdzielczego. Poniższe rysunki pokazują jak zmienić lub usunąć centralny punkt uziemiający przy wykorzystaniu funkcji Modyfikuj wejście.


Po zatwierdzeniu ogólnych parametrów naszego zestawu możemy zapisać je jako domyślne lub przejść do następnego etapu.
Kolejno pokazuje się okno z pięcioma rodzajami obudów funkcyjnych univers N HC. Są to:
1. Obudowa wejścia/wyjścia z wyłącznikami ACB HW1
2. Obudowa wejścia/wyjścia z wyłącznikami MCCB
3. Obudowa sprzęgłowa z wyłącznikami lub rozłącznikami MCCB
4. Obudowa wyjściowa Vertigroup z rozłącznikami LVS
5. Obudowa wyjściowa modułowa
Dla ułatwienia wyboru, po zaznaczeniu danej obudowy, pokazuje się opis jego parametrów elektrycznych i mechanicznych.


Jeżeli już wybierzemy obudowę np. obudowa wejścia/wyjścia z ACB HW1, to otworzy się okno do jej konfiguracji. Większość danych jest już uzupełniona, zaczytana z pierwszego okna ogólnych parametrów zestawu.

Możemy tutaj wybrać typ urządzenia:
• prąd znamionowy,
• sposób montażu,
• liczba biegunów,
• połączenie bieguna N.
Dla naszej wygody i dla uniknięcia błędów możliwy jest podgląd konfigurowanej obudowy wraz układem szyn Cu. Mamy dostępny widok z kilku stron, izometryczny z drzwiami, z osłonami lub bez nich i wiele innych. Jeżeli nasz wybór jest kompletny to kończymy proces i nasza obudowa pojawia się na arkuszu w module Obudowa.
Klikając na ikonę Konfigurator powtarzamy proces wybierania i dodawania kolejnych obudów zestawu.
Wyposażenie systemu rozdziału energii univers N HC w urządzenia
Teraz przyszła kolej na wyposażenie naszego zestawu w urządzenia. Z katalogu wybieramy odpowiednie urządzenia z grupy wyłączników i rozłączników HW1, wyłączników i rozłączników kompaktowych MCCB, rozłączników bezpiecznikowych LVS i innych do obudowy modułowej. Nazwa obudowa modułowa jest nazwą umowną, bo jest w niej możliwy montaż wielu urządzeń w dedykowanych zestawach z całego systemu univers N HC.
Nasz zestaw posiada teraz odpowiednio dobrane i skonfigurowane obudowy i zabudowane w nich urządzenia zabezpieczające, jednak mosty szynowe nie są połączone ze sobą, zestaw nie posiada ścian bocznych i innych elementów uzupełniających. Z pomocą przychodzi nam funkcja Automatyczne uzupełnianie. To dzięki niej program doda nam brakujące elementy, aby nasz zestaw był w pełni funkcjonalny i nie brakowało niczego do jego zmontowania.

Ostatnią z nowych funkcji, która współpracuje z Konfiguratorem, jest w zakładce Narzędzia – Kontrole spójności. Funkcja ta kontroluje zgodność naszego zaprojektowanego zestawu z parametrami elektrycznymi, układem sieci (zasilania, sprzęgło, odpływy) i lokalizacją poszczególnych pól. Jeżeli program wykryje jakieś różnice, to informuje nas o tym w nowym oknie. Te informacje możemy pobrać w formie raportu i wydrukować. Z informacji tych dowiadujemy się, co wymaga naszego działania i usunięcia zaistniałych różnic.
Dodatkowe funkcje
Tak zaprojektowany zestaw można w prosty sposób zamówić, ponieważ wszystkie elementy znajdują się w module Materiał. Dostępne są różne zestawienia naszych produktów. Bardzo pomocne i wygodne, w dalszym procesie produkcyjnym, jest zestawienie „Na jednostkę dostawy”. Pozwala to zamówić i otrzymać materiał posegregowany, na każdą obudowę oddzielnie.

Z kolei w module Wycena otrzymuje wartość naszego zestawu wraz z kosztami robocizny, materiałów dodatkowych oraz liczbę godzin potrzebną na złożenie wszystkich pól. Wycena uwzględnia własne stawki za roboczogodzinę, cenę szyn Cu, rabaty oraz marże.
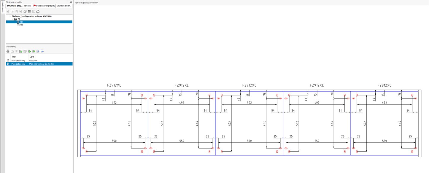
Dla ekipy montującej rozdzielnicę przydatny będzie rysunek otworowania podłoża. Dzięki niemu możemy wcześniej przygotować miejsce montażu, osadzić odpowiednie kotwy lub zmontować konstrukcję stalową.
